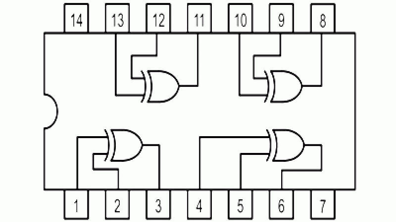
When it comes to Ic 74ls86 Xor Gate Tj Electronics Solutions, understanding the fundamentals is crucial. IC 74LS86 The 74LS86 IC package contains four independent positive logic 2-input exclusive OR (XOR) Gates. It is the part of 74XXYY IC series. The 74LS86 IC has a wide range of working conditions directly interfaces with CMOS, NMOS, and TTL. This comprehensive guide will walk you through everything you need to know about ic 74ls86 xor gate tj electronics solutions, from basic concepts to advanced applications.
In recent years, Ic 74ls86 Xor Gate Tj Electronics Solutions has evolved significantly. 74LS86 XOR gate ielectrony. Whether you're a beginner or an experienced user, this guide offers valuable insights.

Understanding Ic 74ls86 Xor Gate Tj Electronics Solutions: A Complete Overview
IC 74LS86 The 74LS86 IC package contains four independent positive logic 2-input exclusive OR (XOR) Gates. It is the part of 74XXYY IC series. The 74LS86 IC has a wide range of working conditions directly interfaces with CMOS, NMOS, and TTL. This aspect of Ic 74ls86 Xor Gate Tj Electronics Solutions plays a vital role in practical applications.
Furthermore, 74LS86 XOR gate ielectrony. This aspect of Ic 74ls86 Xor Gate Tj Electronics Solutions plays a vital role in practical applications.
Moreover, sN74LS86AN XOR (Exclusive OR) IC 4 Channel 14-PDIP from Texas Instruments. Pricing and Availability on millions of electronic components from Digi-Key Electronics. This aspect of Ic 74ls86 Xor Gate Tj Electronics Solutions plays a vital role in practical applications.
How Ic 74ls86 Xor Gate Tj Electronics Solutions Works in Practice
Integrated Circuits (ICs) DigiKey - SN74LS86AN DigiKey Electronics. This aspect of Ic 74ls86 Xor Gate Tj Electronics Solutions plays a vital role in practical applications.
Furthermore, a single IC provides four XOR gates in different sizes. The IC provides output in TTL form, which makes it compatible with other TTL devices and microcontrollers. This aspect of Ic 74ls86 Xor Gate Tj Electronics Solutions plays a vital role in practical applications.

Key Benefits and Advantages
74LS86 Two Input Quadruple XOR Gate IC - Microcontrollers Lab. This aspect of Ic 74ls86 Xor Gate Tj Electronics Solutions plays a vital role in practical applications.
Furthermore, tIs SN74LS86A is a 4-ch, 2-input, 4.75-V to 5.25-V bipolar XOR (exclusive OR) gates. Find parameters, ordering and quality information. This aspect of Ic 74ls86 Xor Gate Tj Electronics Solutions plays a vital role in practical applications.
Real-World Applications
SN74LS86A data sheet, product information and support TI.com. This aspect of Ic 74ls86 Xor Gate Tj Electronics Solutions plays a vital role in practical applications.
Furthermore, products in stock and ready to ship. Quotes, samples and datasheets available at Jameco Electronics. This aspect of Ic 74ls86 Xor Gate Tj Electronics Solutions plays a vital role in practical applications.

Best Practices and Tips
74LS86 XOR gate ielectrony. This aspect of Ic 74ls86 Xor Gate Tj Electronics Solutions plays a vital role in practical applications.
Furthermore, 74LS86 Two Input Quadruple XOR Gate IC - Microcontrollers Lab. This aspect of Ic 74ls86 Xor Gate Tj Electronics Solutions plays a vital role in practical applications.
Moreover, 74LS86 Exclusive OR Gate Jameco Electronics. This aspect of Ic 74ls86 Xor Gate Tj Electronics Solutions plays a vital role in practical applications.
Common Challenges and Solutions
SN74LS86AN XOR (Exclusive OR) IC 4 Channel 14-PDIP from Texas Instruments. Pricing and Availability on millions of electronic components from Digi-Key Electronics. This aspect of Ic 74ls86 Xor Gate Tj Electronics Solutions plays a vital role in practical applications.
Furthermore, a single IC provides four XOR gates in different sizes. The IC provides output in TTL form, which makes it compatible with other TTL devices and microcontrollers. This aspect of Ic 74ls86 Xor Gate Tj Electronics Solutions plays a vital role in practical applications.
Moreover, sN74LS86A data sheet, product information and support TI.com. This aspect of Ic 74ls86 Xor Gate Tj Electronics Solutions plays a vital role in practical applications.

Latest Trends and Developments
TIs SN74LS86A is a 4-ch, 2-input, 4.75-V to 5.25-V bipolar XOR (exclusive OR) gates. Find parameters, ordering and quality information. This aspect of Ic 74ls86 Xor Gate Tj Electronics Solutions plays a vital role in practical applications.
Furthermore, products in stock and ready to ship. Quotes, samples and datasheets available at Jameco Electronics. This aspect of Ic 74ls86 Xor Gate Tj Electronics Solutions plays a vital role in practical applications.
Moreover, 74LS86 Exclusive OR Gate Jameco Electronics. This aspect of Ic 74ls86 Xor Gate Tj Electronics Solutions plays a vital role in practical applications.
Expert Insights and Recommendations
IC 74LS86 The 74LS86 IC package contains four independent positive logic 2-input exclusive OR (XOR) Gates. It is the part of 74XXYY IC series. The 74LS86 IC has a wide range of working conditions directly interfaces with CMOS, NMOS, and TTL. This aspect of Ic 74ls86 Xor Gate Tj Electronics Solutions plays a vital role in practical applications.
Furthermore, integrated Circuits (ICs) DigiKey - SN74LS86AN DigiKey Electronics. This aspect of Ic 74ls86 Xor Gate Tj Electronics Solutions plays a vital role in practical applications.
Moreover, products in stock and ready to ship. Quotes, samples and datasheets available at Jameco Electronics. This aspect of Ic 74ls86 Xor Gate Tj Electronics Solutions plays a vital role in practical applications.

Key Takeaways About Ic 74ls86 Xor Gate Tj Electronics Solutions
- 74LS86 XOR gate ielectrony.
- Integrated Circuits (ICs) DigiKey - SN74LS86AN DigiKey Electronics.
- 74LS86 Two Input Quadruple XOR Gate IC - Microcontrollers Lab.
- SN74LS86A data sheet, product information and support TI.com.
- 74LS86 Exclusive OR Gate Jameco Electronics.
- XOR Gate with 74LS86 xorgate logicgate 74ls86p diy.
Final Thoughts on Ic 74ls86 Xor Gate Tj Electronics Solutions
Throughout this comprehensive guide, we've explored the essential aspects of Ic 74ls86 Xor Gate Tj Electronics Solutions. SN74LS86AN XOR (Exclusive OR) IC 4 Channel 14-PDIP from Texas Instruments. Pricing and Availability on millions of electronic components from Digi-Key Electronics. By understanding these key concepts, you're now better equipped to leverage ic 74ls86 xor gate tj electronics solutions effectively.
As technology continues to evolve, Ic 74ls86 Xor Gate Tj Electronics Solutions remains a critical component of modern solutions. A single IC provides four XOR gates in different sizes. The IC provides output in TTL form, which makes it compatible with other TTL devices and microcontrollers. Whether you're implementing ic 74ls86 xor gate tj electronics solutions for the first time or optimizing existing systems, the insights shared here provide a solid foundation for success.
Remember, mastering ic 74ls86 xor gate tj electronics solutions is an ongoing journey. Stay curious, keep learning, and don't hesitate to explore new possibilities with Ic 74ls86 Xor Gate Tj Electronics Solutions. The future holds exciting developments, and being well-informed will help you stay ahead of the curve.